Основи виробництва палива на Місяці (Частина 1)

Короткий опис праці, присвяченій обґрунтуванню можливостей та ефективності видобутку кисню та водню на нашому супутнику

254

Наведене нижче дослідження представляє спільний внесок близько 40 осіб з 25 організацій для визначення технічної та економічної доцільності створення заводу з виробництва палива на Місяці. Академічні, приватні та державні установи працювали разом, щоб створити технічні пропозиції , кількісно визначити клієнтів і попит, фінансові перешкоди, під час використання родовища місячного водяного льоду. Було виявлено, що майже для кожного основного компонента архітектури виробництва палива вже існують організації, які розробляють технологію та обладнання, необхідні для виконання цих функцій. На основі даних цих організацій було встановлено, що на ранній стадії, на поверхні Місяця буде потрібно майже 1640 метричних тонн (МТ) палива на рік.

Принципова схема процесів на поверхні Місяця

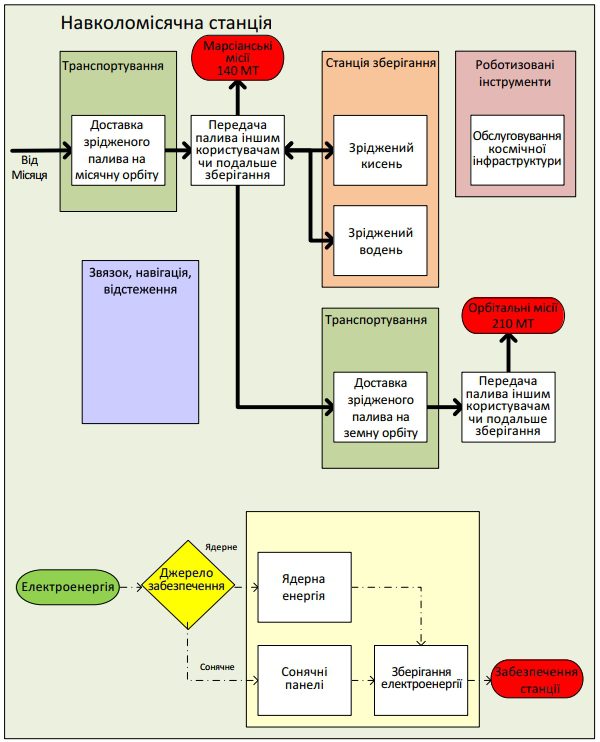
Також були визначені основні системи та підсистеми для операцій на місячній орбіті, що підтримуватиме Базовий Табір.

Принципова схема процесів на орбіті Місяця

Хоча наявність водяного льоду на полюсах Місяця підтверджено, все ще невідомо щодо його кількості, чистоти та фізичного стану. Кілька наукових місій надали переконливу інформацію про кратери, що містять водяний лід. Орбітальний апарат Lunar Reconnaissance Orbiter (LRO) виявив плями з високим ступенем відбиття всередині кратерів, що вказує на концентрацію інею. Інші джерела свідчать про ще більш широке поширення води на Місяці. Однак існують значні прогалини в нашому розумінні того, скільки, де та в якому стані можна знайти воду. Вагомість доказів полягає в тому, що місячні полярні кратери були б чудовими місцями для видобутку вагомої ​​кількості води.

Цей документ був підготовлений групою експертів, які працюють над спільною моделлю того, як цю воду можна видобувати, обробляти та розподіляти для використання. Загальними припущеннями були:

  • Потрібні шість основних елементів інфраструктури: видобуток/обробка копалин, зберігання палива, енергопостачання, роботизовані системи та інструменти, зв’язок/навігація та транспорт (у космосі та на поверхні Місяця)
  • Все забезпечення на поверхні та експлуатація здійснюватимуться за допомогою роботизованих систем
  • Сонячна електростанція та/або установка для передачі енергії залежать від сонячного світла, тому вони повинні бути розташовані у освітленій Сонцем зоні
  • Атомні електростанції можуть працювати будь-де, але потребують механізмів відведення тепла
  • Видобуток води відбуватиметься шляхом прямої сублімації, завдяки чому можна уникнути переміщення великої кількості реголіту
  • Вода буде розщеплена на водень і кисень, які будуть зріджені для зберігання
  • Низькі температури всередині кратера будуть проблемою для роботизованих інструментів, але зменшать потребу в електроенергії для зберігання, зберігаючи рідкий водень і кисень холодними.
  • Розглянуті технологія, яка зараз розробляються або вже розроблені
  • Операції мають бути економічно життєздатними для комерційної стійкості

Розвідування запасів води

Оскільки на Місяць постійно впливає сонячний вітер та інша космічна радіація, реголіт містить підвищені рівні летких елементів, кількість яких залежить від тривалості впливу випромінювання на місячну поверхню. Найбільш домінуючою летючою речовиною сонячного вітру є водень, який може відновлювати FeO в мінералах до металевого Fe та утворювати OH або H2O, коли енергія удару сприяє реакції відновлення. Багато аглютинатів реголіту містять везикули, що свідчать про виділення летких речовин під час утворення ударного розплаву. Отже, чим довше реголіт піддається впливу сонячного вітру, тим більше імплантованих летючих речовин буде накопичуватися в цьому реголіті.

З моменту, як зразки реголіту були отримані, стало очевидно, що всередині Місяця дійсно містилися леткі речовини, але було незрозуміло, що саме це відбувалося. Наприклад, були зібрані везикулярні базальти та скляні кульки, які були інтерпретовані як результат виверження вогняного фонтану, зарядженого газом. Спочатку вважалося, що цей газ багатий монооксидом вуглецю. Лише через 37 років після збору зеленого скла Аполлона-15 і 36 років після помаранчевого скла Аполлона-17 було доведено, що леткі речовини S, F, Cl і H2O дифундують із скляних кульок під час виверження, і що значні резервуари цих летючих речовин були присутні принаймні в частинах місячних надрів. Ці результати призвели до повторної оцінки орбітальних даних інструменту Moon Mineralogy Mapper індійської місії Chandrayaan-1 і показали, що багато пірокластичного скла на ближній стороні Місяця демонструють ознаки гідратації в, що перевищують 300 ppm.

Ознаки розташування пірокластичного скла з концентрацією H2O ≥300 ppm (0,27 мас.%)

На Місяці є регіони з підвищеним вмістом летючих речовин. Про концентрацію води на південному полюсі Місяця натякнули експерименти з бістатичним радаром, проведені місією Clementine. Lunar Prospector виміряв значні відкладення водню на обох полюсах Місяця за допомогою даних нейтронного спектрометра, і хоча просторова роздільна здатність була поганою, було зроблено висновок, що відкладення водню були в постійно затінених областях.

Перші беззаперечні дані щодо цих полярних летких відкладень були отримані від місії супутника спостереження та зондування Місяця CRater (LCROSS), який виміряв матеріальний склад шлейфу, який утворився під час зіткнення з кратером Cabeus, на південному полюсі. Було підраховано, що утворився кратер діаметром 28 м (92 фути) і глибиною 5 м (16 футів). Цей шлейф матеріалу містив 5,6 ± 2,9% H2O за масою, а також NH3, H2S, SO2, C2H4, CO2, CH3OH, CH4 та OH. У той час як LCROSS остаточно показав наявність водяного льоду в Cabeus, дані мінірадіочастотного радара не виявили доказів наявності водяного льоду в цьому кратері. Інтерпретація полягає в тому, що Cabeus містить лід, тісно змішаний з реголітом, тоді як для радара для виявлення таких відкладень потрібні окремі шари або великі блоки водяного льоду. Детектор нейтронів Lunar Exploration Neutron Detector (LEND) збирає нейтронні дані з початку місії LRO і вказує на те, що області придушення нейтронів (еквівалентні збагаченню воднем) виникають не лише в постійно затінених областях, але й навколо них.

Група LEAG провела спеціальний аналіз, щоб об’єднати численні дані для визначення потенційних зон дослідження місячних летких речовин. Це показало, що існують області, які можна досліджувати на місячні леткі речовини, не входячи в постійно затінені області – дуже вороже середовище, в якому було б складно працювати. Використані параметри включали: >150 частин на мільйон водню, середню температуру <110 K, нахили <10 градусів (щоб бути придатними для користування поточними марсоходами), а також території за межами та поряд з постійно затіненими областями. Для Південного полюса околиці Cabeus та Shoemaker-Nobile відповідають критеріям і мають перевагу в певній видимості з Землі. Для північного полюса околиці Peary відповідають критеріям і мають видимість Землі, але є значна область на дальньому боці, яка також є перспективною.

Зображення Південного (a) і (c) та Північного (b) і (d) полюсів Місяця. Синім зафарбовані зони визначені LEAG як потенційно придатні

Кількісні оцінки водяного льоду в постійно затінених областях та навколо них були опубліковані з використанням даних LRO. Місячний орбітальний лазерний альтиметр (LOLA) використовував інфрачервоний спектрометр для вимірювання топографії та схилів, але посилені відбиття спостерігалися в кількох зонах на обох полюсах, причому кратер Shackleton на південному полюсі дав найвище відбиття. Симуляції припускають, що 3-14% водяного льоду за масою буде потрібно, щоб отримати такий коефіцієнт відбиття, який спостерігається в цих зонах. Ультрафіолетовий спектрометр Lyman Alpha Mapping Project (LAMP) також виявив сильну зміну в спектральній поведінці в місцях з максимальною температурою поверхні <110 K, що відповідає холодному поверхневому льоду. Результати показали, що реголіт більшість постійно затінених областей має набагато більшу пористість, ніж регіони без них, але підвищене альбедо було неоднорідно розподілене та не спостерігалося в них усіх . Моделювання показує, що підвищеного альбедо можна досягти за допомогою шарів 1-2% інею на поверхні. Нейтронні дані LEND також були використані для оцінки кількості водно-еквівалентного водню (WEH) у та навколо постійно затінених зон. Найбагатші відкладення знаходяться в на Південному полюсі (до 0,55 мас.%), але це могло бути пов’язано з тим, що орбіта LRO постійно мала нижчу висоту над південним полюсом, протягом більшої частини місії.

Оцінки кількості водно-еквівалентного водню (WEH) на основі диних LEND

Нещодавно дані виявили водяний лід на поверхні деяких кратерів. Більшість виявлених таким чином місць льоду також демонструють значне значення коефіцієнта відбиття LOLA та LAMP UV, що узгоджується з наявністю водяного льоду на поверхні в поєднанні з річними максимальними температурами нижче 110 К. З точки зору потенціалу ISRU (In-Situ Resource Utilization), спектральне моделювання показує, що деякі зони, що містять лід, можуть містити ~30 мас.% льоду, який тісно змішаний із сухим реголітом.

На основі даних, зібраних місіями за останні 25 років, ми маємо чітко визначені цілі, щоб дістатися до поверхні Місяця та почати пошук водяного льоду та інших летючих речовин на поверхні Місяця. Незважаючи на те, що в постійно затінених областях можуть міститися висококонцентровані водні поклади, вони надзвичайно негостинні і будуть складними для попередніх розвідувальних місій. Розвідка за межами цих зон також має вирішальне значення для розуміння багатих на водень відкладень, які виходять за їх межі, включаючи пірокластичні відкладення, які є перспективними на летючі ресурси. Основним наступним кроком є ​​проведення геологічної розвідки в перспективних регіонах для визначення розподілу, форми, складу, кількості та протяжності покладів, а також геомеханічних властивостей покладів. Такі великі наземні правдиві дані необхідні для розуміння походження та еволюції таких родовищ і дозволять подальший розвиток місячної економіки.

Дослідження в зонах постійної темряви

Дослідження в межах постійно затінених регіонів (PSR) має бути розпочато раніше розв’язання усіх технічних проблем місії. Дуже важливо, щоб ми досліджували та розвідували «відповідну місцевість». Таким чином, виникає питання: “Що є такою місцевістю?”
Для початку розглянемо такі критерії:

  • Зони постійної темряви (PD) у межах PSR, тобто найвищих концентрацій летючих речовин
  • Зони відкладення водяного льоду в межах 10 км від постійно освітленої зони (PLA), щоб була можлива передачі електроенергії з місць, освітлених сонцем (ядерна енергетика може пом’якшити цей критерій)
  • Дистанційні дані повинні вказувати на загальну присутність H2
  • Місцевість і схили мають бути доступними для роботизованих систем

Ці критерії не надто суворі та пропонують кілька можливих місць, на яких можна зосередитися. У нас немає реальних переваг, який полюс ми виберемо, але загалом на Північному полюсі є багато менших PSR, які знаходяться в межах 10 км від PLA (постійно освітлених зон). Південь пропонує більші PSR (і більше води), але місцевість дуже пересічена, з ухилами до 40°. Жодне із цих місць не відображається з Землі для безперебійного зв’язку. Потрібне радіочастотне та/або лазерне реле зв’язку або на поверхні, або (імовірніше) на орбіті.
Як ми отримуємо цю інформацію про поклади? Після належного обмірковування найкращий спосіб — це вирушити туди за допомогою довговічного потужного місяцехода, який може досліджувати кілька темних областей. Рішення з меншою вартістю може полягати у створенні кількох маленьких зондів для жорсткої посадки, але ви, ймовірно, отримаєте лише натяки на те, що там насправді (наприклад, нейтронний спектрометр дуже малий і може працювати на апараті для жорсткої посадки, але відчуває масу H2 лише на 1 метр поверхні.) Нам потрібен апарат для м’якої посадки. Все, що може доставити на поверхню 500-1000 кг, може підійти. Ровер потребує живлення, включаючи освітлення для роботи в PD. Перезаряджувана батарея з радіоізотопним термоелектричним генератором (РТГ) є одним із можливих рішень цієї проблеми. Якщо це неможливо з огляду на бюджетні обмеження, можна також розглянути перезаряджувані паливні елементи/батареї. Воднево-кисневий посадковий модуль із використанням залишкового палива в паливному елементі або допоміжного енергетичного блоку (APU) ULA Integrated Vehicle Fluids (IVF) є неядерною альтернативою, яка запропонувала б дні або тижні для перезаряджуваного кратерного ровера. Проблема була б вирішена, якби система могла дослідити та охарактеризувати всі PSR в межах кола 10 км. Вода неоднорідно розподілена на Місяці — на деяких великих ділянках її, здається, немає, а на деяких малих є надлишок. Відкладення води є нерівноважним випадковим процесом.

Пакет інструментів розвідувального ровера повинен включати:

  • Бур, наприклад, система Trident, описана в наступному розділі
  • Обробник зразків і упаковка їх для аналізу
  • Газовий хроматограф / мас-спектрометр
  • Піч (випікати ґрунт і спостерігати за виділенням газу)
  • Нейтронний спектрометр
  • Радар чи LIDAR (створення детальних топографічних карт хороших перспектив; навігація)
  • Мультиспектральну фотокамеру зі штучним освітленням
Місцевість в межах 2° широти (60 км) від північного та південного полюсів Місяця. Чорні зони – це PD; білі області отримують сонячне світло протягом > 50% місячної доби (PLA)

Основні кандидати на подібні дослідження на Північному полюсі : Hermite A, регіон на південь і захід від Hinshelwood, і невеликі (діаметром ~ 5-10 км) кратери на південному дні Peary. Забезпечення електроенергією – край Hermite A, Peary, Hinshelwood, Whipple..
Основні кандидати на Південному полюсі: Shackleton, de Gerlache, невеликі безіменні PSR навколо Shackleton. Забезпечення електроенергією – край Shackleton.

Концепція апарату місії Lunar Polar Volatiles Explorer

Відбір проб з поверхні

Приблизно два десятиліття Honeybee Robotics розробляє однометрові свердла для збору зразків, багатих летючими речовинами, з поверхонь планет. Найновіша система буріння під назвою TRIDENT (The Regolith Drill for Exploration of New Terrains) — це обертально-ударна система вагою 16 кг, яка була розроблена для розгортання з рухомої платформи для підтримки місій, що вимагають отримання зразків з глибини до 2 м (конструкція масштабується по довжині). Він здатний бурити зцементований льодом реголіт і скелю з високою швидкістю проникнення (> 1 м / год) з дуже скромними вимогами до потужності (100-200 Вт) і ваги долота (<100 Н) (Детальніше за гіперпосиланням).

Щоб підтримати місію Lunar RP, TRIDENT був кваліфікований для роботи в Aitken на Південному полюсі, де він зазнає сильного вакууму, радіації, зниженої гравітації та кріогенних температур до
40 K. Lunar RP полягала в тому, щоб обґрунтувати наявність води в PSR Місяця. Якщо зразок матиме високу наукову цінність, TRIDENT поміщає його у вузол екстракції кисню та летких речовин (OVEN). OVEN нагріває взятий зразок і передає виділені леткі речовини в підсистему Lunar Advanced Volatiles Analysis (LAVA), яка кількісно визначає та характеризує летючі види. OVEN також можна використовувати для демонстрації відновлення водню.

Апарат Lunar Resource Prospector RP15

Джерело статті

1 коментарів

Розгорнути всі

Будь ласка, у свій профіль, щоб коментувати пости, робити закладки та оцінювати інших користувачів. Це займає всього два кліки.

Жов 21, 2022 20:36

Познавательно.
на ранній стадії, на поверхні Місяця буде потрібно майже 1640 метричних тонн (МТ) палива на рік.
4.5 тонны в сутки. Первая мысль – Фига-се. Но потом стало понятно:
Все забезпечення на поверхні та експлуатація здійснюватимуться за допомогою роботизованих систем
Механизмы будут кушать как не в себя, и 4.5 тонны горючки для них “на один зуб”.
Улыбнуло:
Сонячна електростанція та/або установка для передачі енергії залежать від сонячного світла, тому вони повинні бути розташовані у освітленій Сонцем зоні
Надо же, догадались 🙂