13 коментарів

Розгорнути всі

Будь ласка, у свій профіль, щоб коментувати пости, робити закладки та оцінювати інших користувачів. Це займає всього два кліки.

Лис 02, 2019 10:43

Матюки не очень понравились

Лис 03, 2019 21:13

Там не матюки, а абсцентная лексика, актуальная ревизия русскага языка.

Лис 02, 2019 12:01

Соглашусь с предыдущим комментатором,мат как-то совсем не в тему :С
Без него было бы гораздо лучше.

Лис 02, 2019 12:03

ото кому-то было скучно)))

Якось не дуже з матюками,якось не приємно. А взагалі звідки починать читать?

Лис 02, 2019 14:34

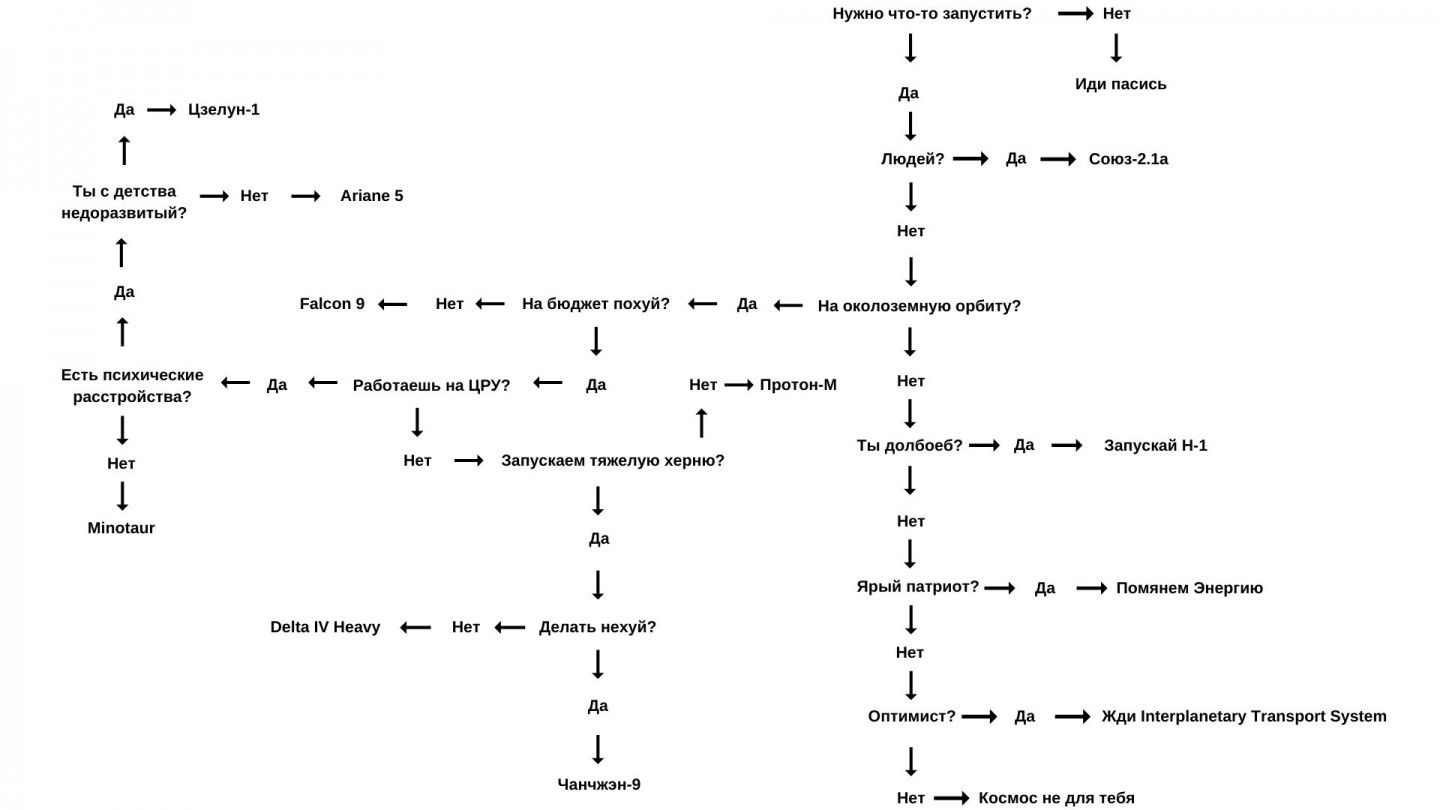
Правий верхній кут, від запуску

Лис 02, 2019 14:45

Логика! Если я не работают на ЦРУ и нужно запустить что-то тяжелое, то Дельта 4 Хэви – мой вариант? Да ладно.

Лис 02, 2019 15:52

Да нет здесь логики. Выпендрёж с матюками. Надо ставить “14+” в заголовке, чтобы родители мелких детей не подпускали к сайту.

Лис 02, 2019 16:08

Не, ну там была типа логика, но на счет Хэвика – явная ошибка, это если игнорить текст.

Лис 03, 2019 21:10

Какие претензии к Минотаврам? Для меня, как энтузиаста – они доступны только в интересах НБ США и наверное их стоимость.
Хотя твердотопливные ракеты не могут быть недорогими, по определению.